Instance Verification Kit (IVK)
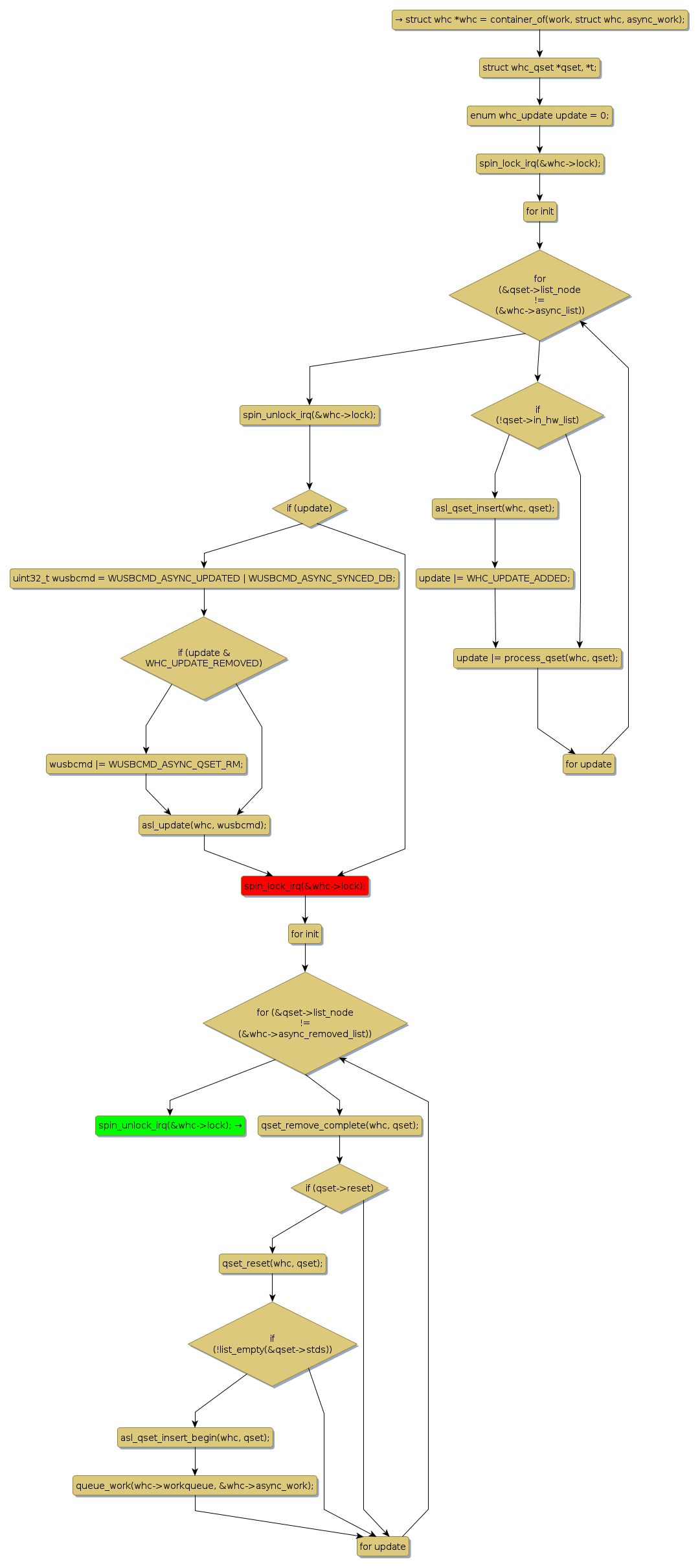
spin lock @ [6152+26+/linux-3.19-rc1/drivers/usb/host/whci/asl.c]
Instance Signature: lock
|
The Matching Pair Graph:
|
|
Function Name
|
Control Flow Graph (CFG)
|
Events Flow Graph (EFG)
|
Source Correspondence
|
|
scan_async_work
|
|
|
[5198+15+/linux-3.19-rc1/drivers/usb/host/whci/asl.c]
|